Photo by Neha Maheen Mahfin on Unsplash

Cloud computing has been a major buzzword since the 2010s, and today more and more organizations are actively moving their on-premise systems to the cloud.

With this growing adoption, it’s important to understand the fundamentals—especially if you’re new to the concept. In this blog, I aim to highlight the key elements of cloud computing to help you get started.

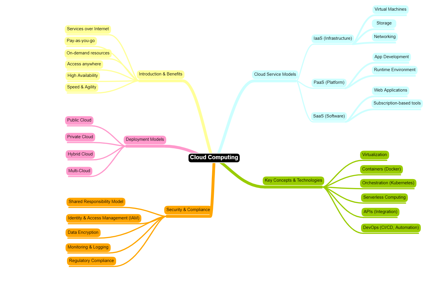
Introduction & Benefits

Cloud computing refers to delivering computing services—such as servers, storage, databases, networking, and software—over the internet (“the cloud”) instead of using local machines or on-premise data centers.

Instead of buying and maintaining physical hardware, organizations can rent resources on-demand from providers like Amazon Web Services, Microsoft Azure, and Google Cloud Platform.

Benefit How
Cost Efficiency Pay only for what you use
Scalability Easily scale resources up or down
Flexibility Access systems from anywhere
High Availability Built-in redundancy and uptime
Speed Rapid deployment of applications and services

Cloud Service Models

Cloud services are typically divided into three main models:

Model Description
Infrastructure as a Service (IaaS)
  • Provides virtual machines, storage, and networks
  • You manage OS, apps, and configurations
    Example:Virtual servers on AWS
Platform as a Service (PaaS)
  • Provides a platform for developers to build and deploy applications
  • No need to manage underlying infrastructure
    Example:Application hosting platforms
Software as a Service (SaaS)
  • Ready-to-use applications delivered over the internet
    Examples:Gmail, Microsoft 365

Think of it like this:

  • IaaS = Renting land
  • PaaS = Renting a house framework
  • SaaS = Renting a fully furnished house

Cloud Deployment Models

Deployment models describe how cloud environments are set up:

Deployment Model Description
Public Cloud
  • Owned and operated by third-party providers
  • Shared infrastructure
    Example:AWS, Azure
Private Cloud
  • Dedicated to a single organization
  • More control and customization
Hybrid Cloud
  • Combination of public + private cloud
  • Allows data and applications to move between environments
Multi Cloud
  • Using multiple cloud providers simultaneously
  • Avoids vendor lock-in and improves resilience

Key Concepts & Technologies

Understanding these core concepts will help you navigate cloud environments:

Deployment Model Description
Virtualization Enables multiple virtual machines on a single physical server
Containers
  • Lightweight, portable environments for running applications
  • Popular tools: Docker
Container Orchestration
  • Manages containerized applications at scale
  • Example: Kubernetes
Serverless Computing
  • Run code without managing servers
  • Automatically scales based on demand
APIs (Application Programming Interfaces) Allow systems to communicate and integrate
DevOps Combines development and operations to improve delivery speed

Security & Compliance

Security in the cloud is a shared responsibility between the provider and the customer.

Key Areas Description
Identity & Access Management (IAM) Control who can access what
Data Encryption Protect data at rest and in transit
Monitoring & Logging Detect suspicious activity
Compliance Meet regulatory requirements (e.g., financial, healthcare)

Shared Responsibility Model:

  • Provider secures the infrastructure
  • You secure your applications and data

Cloud computing is not just a technology shift—it’s a business transformation enabler. Whether you’re a developer, project manager, or business stakeholder, understanding cloud fundamentals helps you make better decisions in a digital-first world.


TechE2E Editorial Team

We are a bunch of new and seasoned technologists, brought together by a shared curiosity for how technology shapes the world around us. From fresh perspectives to battle-tested experience, our voices reflect the full spectrum of the tech journey. Through this blog, we aim to break down complex ideas, share real-world insights, and spark meaningful conversations—whether you're just starting out or have been in the field for years.

All author posts

Engage with us

Contribute

Are you a technologist, architect, or industry expert? Share your real-world experiences, lessons learned, and innovations with a wider tech community.

Content Syndication

If you have high-quality content and would like to syndicate it to a wider audience, TechE2E supports content syndication opportunities that align with our editorial standards and end-to-end technology focus.

Advertise

Showcase your solutions to a targeted audience of tech professionals across ASEAN and beyond. Partner with us to amplify your brand and thought leadership.

Get in touch

Privacy Policy | Copyright 2025 TechE2E

Privacy Preference Center